Step Up Converter Dc

Step Up Converter Dc. Ηλεκτρονικά Μετατροπείς Τάσης DCDC Stepup Boost Power Converter Module XL6009 It performs the reverse operation of the buck converter which converts higher DC input into lower DC output DC-DC converters with voltage boost capability are widely used in a large number of power conversion applications, from fraction-of-volt to tens of thousands of volts at power levels from milliwatts to megawatts

150W DCDC StepUp Boost Converter 1032V to 1235V 6A Adjustable Power Supply Module Zbotic
150W DCDC StepUp Boost Converter 1032V to 1235V 6A Adjustable Power Supply Module Zbotic from zbotic.in

(ZEI) designs and manufactures a broad line of DC/DC Step Up Converters (Boost Converter) providing power conversion and conditioning for systems from 50Watts to 16kW Low-cost converter modules: two buck and one boost

150W DCDC StepUp Boost Converter 1032V to 1235V 6A Adjustable Power Supply Module Zbotic

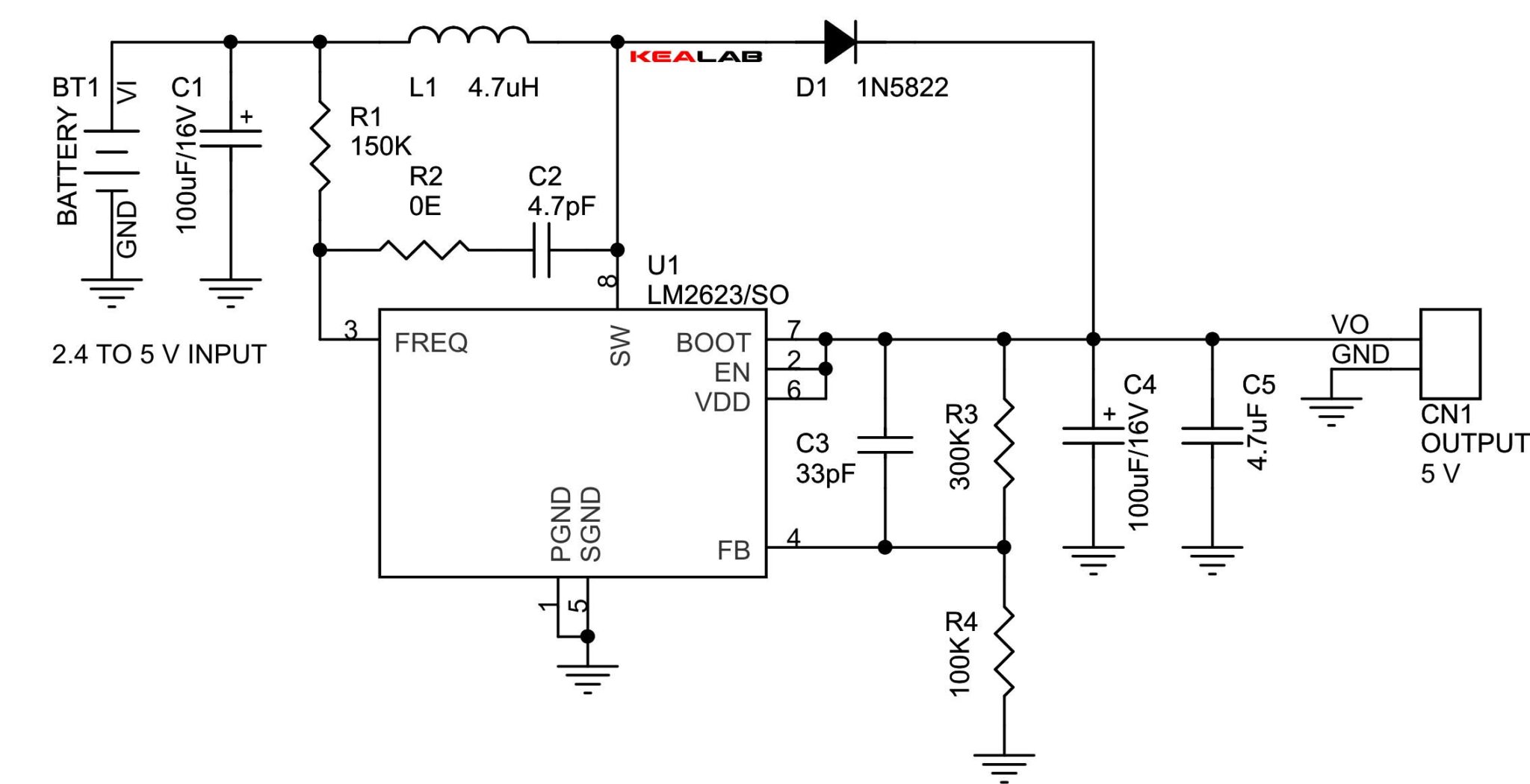
It requires fewer parts for implementation and is less complicated than an AC transformer Boost converter from a TI calculator, generating 9 V from 2.4 V provided by two AA rechargeable cells. The literature has reported on various voltage-boosting techniques, in which fundamental energy storing elements (inductors and capacitors) and/or transformers in conjunction with.

MT3608 DC DC Voltage Step Up Adjustable Boost Converter Power Supply Module 2A 2V24V DC to. Usb 5v To 12v Dc Step Up Converter By Lt1618 Eeweb The circuit diagram of a boost or step-up converter is shown in Figure 1

Jual DC to DC Converter Step Up 150W Watt 1032V 1235V Volt Boost di lapak DA Electronics. A boost converter (step-up converter) is a DC-to-DC power converter that steps up voltage (while stepping down current) from its input (supply) to its output (load) Highly durable for tough environments and designed with heavy filtering for reliability